WMS di Industri Manufaktur: Mengelola Raw Material dan WIP secara Real-Time 

Pendahuluan: Tantangan Manajemen Material di Manufaktur 

Industri manufaktur modern menghadapi tantangan yang semakin kompleks dalam mengelola rantai pasokan internal mereka. Dalam lingkungan produksi yang kompetitif, efisiensi manajemen material—baik bahan baku (raw material) maupun barang dalam proses (work-in-process/WIP) menjadi faktor penentu keberhasilan operasional. Ketidakakuratan dalam pelacakan stok dapat menyebabkan dampak berantai yang parah: produksi terhambat, pengiriman terlambat, hingga kerugian finansial yang signifikan. 

Data menunjukkan bahwa perusahaan manufaktur menghabiskan 20-50% dari total pendapatan mereka untuk pembelian bahan baku (APICS, 2023). Ironisnya, studi juga mengungkap bahwa rata-rata akurasi stok di gudang manufaktur tradisional hanya berkisar antara 65-75% (BCG, 2022)

Artinya, seperempat hingga sepertiga dari catatan stok tidak akurat, yang berpotensi menyebabkan masalah serius dalam perencanaan produksi. 

Dalam lingkungan manufaktur yang dinamis, produsen harus menghadapi beberapa tantangan krusial: 

  • Variabilitas Permintaan: Fluktuasi permintaan pasar yang cepat memerlukan respons cepat dalam penyesuaian produksi 
  • Multi-Stage Production: Produk seringkali melalui beberapa tahap produksi dengan material berbeda di setiap stasiun kerja 
  • Batch Tracking: Kebutuhan untuk melacak batch material untuk kepatuhan regulasi dan recall produk 
  • Lead Time Variability: Waktu tunggu material dari supplier yang tidak konsisten 
  • Space Constraints: Keterbatasan ruang penyimpanan di area produksi 

Dalam konteks ini, WMS muncul sebagai solusi teknologi yang tidak hanya mengoptimalkan operasional gudang, tetapi juga berfungsi sebagai sarana kritis untuk integrasi antara fungsi gudang dengan lini produksi secara real-time. 

 

 

Apa Itu WMS dan Relevansinya di Lingkungan Produksi? 

WMS adalah solusi perangkat lunak yang dirancang untuk mengoptimalkan dan mengelola operasional gudang mulai dari penerimaan barang hingga pengiriman. Berbeda dengan persepsi umum bahwa WMS hanya relevan untuk gudang distribusi atau ritel, dalam konteks manufaktur, WMS berfungsi sebagai jembatan krusial antara fungsi procurement (pembelian), gudang, dan produksi.   

Diagram arsitektur WMS di lingkungan manufaktur menunjukkan integrasi antara sistem ERP, MES, dan perangkat keras di gudang 

 

Dalam industri manufaktur, WMS memiliki beberapa karakteristik khusus yang membedakannya dari implementasi di sektor lain: 

  • Production-Oriented Logic: Sistem dirancang untuk mendukung alur produksi, bukan sekadar penyimpanan dan pengiriman 
  • Integration with Manufacturing Systems: Kemampuan untuk terintegrasi dengan Manufacturing Execution System (MES) dan ERP 
  • WIP Management: Fungsi khusus untuk melacak pergerakan barang dalam proses produksi 
  • Material Consumption Tracking: Pencatatan otomatis konsumsi material di setiap stasiun kerja 
  • Production Scheduling Support: Kemampuan untuk menyediakan data ketersediaan material untuk perencanaan produksi 

Studi kasus dari perusahaan otomotif Jepang menunjukkan bahwa implementasi WMS  yang terintegrasi dengan sistem produksi dapat mengurangi waktu pencarian material hingga 70% dan meningkatkan akurasi stok hingga 99% (Toyota Manufacturing, 2021). Angka ini menunjukkan potensi signifikan dari sistem WMS dalam lingkungan manufaktur. 

 

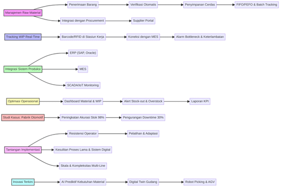
Mengelola Raw Material dengan WMS 

Manajemen bahan baku (raw material) merupakan fondasi kritikal dalam proses produksi manufaktur. WMS menyediakan kerangka kerja komprehensif untuk mengelola aliran material dari supplier hingga ke lini produksi dengan efisiensi maksimal. 

 

Penerimaan Barang (Receiving) dan Verifikasi Otomatis 

Proses penerimaan barang merupakan titik awal kritis dalam rantai pasokan manufaktur. Dengan WMS, proses ini dapat diotomatisasi secara signifikan: 

  • Automated Data Capture: Menggunakan barcode, QR code, atau RFID untuk merekam informasi material secara otomatis 
  • Quality Check Integration: Integrasi dengan proses quality control untuk memastikan material memenuhi spesifikasi 
  • ASN (Advance Shipping Notice) Processing: Sinkronisasi dengan sistem supplier untuk mempersiapkan penerimaan 
  • Supplier Performance Tracking: Pencatatan kinerja supplier berdasarkan akurasi pengiriman dan kualitas material 

 

Proses penerimaan barang otomatis di gudang manufaktur menggunakan scanner dan sistem WMS 

Sebuah studi menunjukkan bahwa perusahaan manufaktur yang mengimplementasikan otomatisasi proses receiving melalui WMS mampu mengurangi waktu penerimaan material hingga 60% dan mengurangi error dokumentasi hingga 90% (Deloitte, 2023). 

 

Penyimpanan Cerdas (Smart Put-away) 

Setelah material diterima, WMS mengoptimalkan penempatan material di gudang berdasarkan beberapa parameter: 

  • Production Priority: Material yang akan digunakan dalam produksi segera ditempatkan di lokasi yang mudah diakses 
  • Material Characteristics: Berat, ukuran, dan persyaratan penyimpanan khusus (misalnya suhu, kelembaban) 
  • ABC Analysis: Klasifikasi material berdasarkan nilai dan frekuensi penggunaan 
  • Space Optimization: Algoritma untuk memaksimalkan penggunaan ruang gudang 

Tabel berikut menunjukkan perbandingan strategi penempatan material dengan dan tanpa WMS: 

Parameter 

Tanpa WMS 

Dengan WMS 

Peningkatan 

Waktu Penempatan 

15-20 menit/pallet 

3-5 menit/pallet 

75% 

Akurasi Lokasi 

70-80% 

98-99% 

25% 

Utilisasi Ruang 

60-70% 

85-90% 

30% 

Error Penempatan 

8-10% 

<1% 

90% 

 

FIFO, FEFO, dan Batch Tracking untuk Bahan Sensitif 

Untuk industri manufaktur yang mengolah material dengan masa kadaluarsa atau sensitif waktu (seperti makanan, farmasi, atau kimia), WMS menyediakan fungsi khusus: 

  • FIFO (First-In, First-Out): Memastikan material yang pertama masuk digunakan terlebih dahulu 
  • FEFO (First-Expired, First-Out): Prioritas penggunaan berdasarkan tanggal kadaluarsa terdekat 
  • Batch/Lot Tracking: Pelacakan lengkap setiap batch material untuk keperluan recall dan kepatuhan regulasi 
  • Quarantine Management: Manajemen material yang memerlukan karantina atau inspeksi khusus 

Fungsionalitas ini sangat krusial untuk industri farmasi dan makanan di mana kepatuhan terhadap regulasi (seperti FDA, BPOM) adalah mandatory. Sebuah kasus di perusahaan farmasi global menunjukkan bahwa implementasi WMS dengan fungsi FEFO dan batch tracking lengkap mengurangi material expired hingga 95% dan mempercepat proses audit hingga 80% (Pharma Manufacturing, 2022). 

 

Integrasi dengan Sistem Procurement dan Supplier Portal 

WMS modern tidak beroperasi sebagai sistem terisolasi, tetapi terintegrasi erat dengan sistem procurement dan supplier portal: 

  • Real-Time Inventory Visibility: Supplier dapat melihat ketersediaan stok pelanggan secara real-time 
  • Automated Replenishment: Sistem otomatis membuat purchase order berdasarkan titik reorder 
  • Supplier Collaboration Platform: Portal untuk koordinasi pengiriman dan jadwal produksi 
  • Performance Analytics: Dashboard untuk mengevaluasi kinerja supplier berdasarkan metrik OTIF (On-Time, In-Full) 

Integrasi ini menciptakan ekosistem kolaboratif yang transparan antara manufaktur dengan supplier-nya, yang pada akhirnya mengurangi bullwhip effect dalam rantai pasokan. 

 

Real-Time Tracking Work-in-Process (WIP) 

Work-in-Process (WIP) atau barang dalam proses merupakan salah satu aset yang paling sulit dikelola dalam lingkungan manufaktur. Material yang telah keluar dari gudang bahan baku namun belum menjadi produk jadi ini seringkali menjadi “blind spot” dalam sistem manajemen tradisional. 

 

Bagaimana WMS Mencatat Pergerakan WIP Antar Lini Produksi 

Dalam pendekatan tradisional, pelacakan WIP seringkali dilakukan secara manual melalui form kertas atau spreadsheet yang tidak terhubung secara real-time. WMS mengubah paradigma ini dengan menyediakan: 

  • Real-Time WIP Tracking: Pembaruan status WIP secara real-time saat material bergerak antar stasiun kerja 
  • Multi-Stage Visibility: Visibilitas penuh terhadap posisi WIP di setiap tahap produksi 
  • BOM (Bill of Materials) Consumption: Pencatatan otomatis konsumsi komponen berdasarkan produksi aktual 
  • Scrap and Rework Management: Pelacakan material yang rusak atau memerlukan pekerjaan ulang 

Sistem modern menggunakan teknologi seperti barcode, RFID, atau bahkan computer vision untuk melacak pergerakan material secara otomatis tanpa intervensi manual yang signifikan. 

 

Penggunaan Barcode/RFID di Setiap Station Kerja 

Implementasi teknologi identifikasi otomatis merupakan kunci sukses pelacakan WIP real-time: 

  • Barcode Labels: Label yang berisi informasi unik untuk setiap unit WIP 
  • Fixed Scanners: Scanner yang dipasang secara permanen di pintu masuk/keluar area produksi 
  • Mobile Scanners: Perangkat genggam yang digunakan operator untuk memindai material 
  • RFID Readers: Sistem RFID untuk pelacakan tanpa line-of-sight dan batch scanning 

Operator di lini produksi  menggunakan scanner mobile untuk melacak pergerakan WIP 

Sebuah studi implementasi di pabrik elektronik menunjukkan bahwa penggunaan kombinasi barcode dan RFID untuk pelacakan WIP dapat mengurangi waktu administrasi hingga 85% dan meningkatkan akurasi pelacakan hingga 99.5% (Electronics Manufacturing, 2023). 

 

Koneksi dengan Manufacturing Execution System (MES) 

Integrasi antara WMS dan MES menciptakan sinergi yang kuat dalam mengoptimalkan operasional produksi: 

  • Production Synchronization: Sinkronisasi antara ketersediaan material (WMS) dengan jadwal produksi (MES) 
  • Material Consumption Updates: Pembaruan otomatis konsumsi material berdasarkan produksi aktual 
  • Quality Hold Integration: Integrasi dengan proses quality control untuk menahan material yang tidak memenuhi spesifikasi 
  • Production Analytics: Analisis gabungan antara kinerja produksi dan konsumsi material 

Tabel berikut menggambarkan alur data yang terintegrasi antara WMS dan MES: 

Fungsi 

WMS 

MES 

Integrasi 

Material Request 

 

 

WMS mengirim ketersediaan material ke MES 

Production Order 

 

 

MES mengirim jadwal produksi ke WMS 

Material Issue 

 

 

WMS mencatat pengeluaran material berdasarkan produksi MES 

WIP Tracking 

 

 

Kedua sistem berbagi data status WIP secara real-time 

Production Completion 

 

 

MES mengirim data produksi selesai ke WMS untuk update stok 

 

Alarm untuk Bottleneck atau Keterlambatan 

Salah satu fitur paling berharga dari WMS modern adalah kemampuan untuk mendeteksi dan memberikan peringatan dini terhadap potensi masalah: 

  • Material Shortage Alerts: Peringatan ketika material tidak mencukupi untuk produksi yang dijadwalkan 
  • WIP Build-up Detection: Deteksi akumulasi WIP di stasiun kerja tertentu yang menunjukkan bottleneck 
  • Lead Time Deviation: Peringatan ketika waktu proses aktual menyimpang dari standar 
  • Quality Issue Notifications: Notifikasi otomatis ketika material tidak lolos quality check 

Sistem ini memungkinkan manajemen untuk mengambil tindakan korektif sebelum masalah menjadi kritis, sehingga mengurangi downtime dan meningkatkan efisiensi produksi secara keseluruhan. 

 

Integrasi WMS dengan Sistem Produksi Lainnya 

WMS tidak beroperasi dalam ruang hampa; nilainya maksimal ketika terintegrasi dengan berbagai sistem lain dalam ekosistem digital manufaktur. Integrasi yang tepat menciptakan sinergi yang mengubah operasional manufaktur dari reaktif menjadi prediktif. 

 

ERP (contoh: SAP, Oracle) — Sinkronisasi BOM dan Permintaan 

Enterprise Resource Planning (ERP) seringkali menjadi sistem pusat dalam organisasi manufaktur. Integrasi antara WMS dan ERP memastikan konsistensi data di seluruh organisasi: 

  • BOM Synchronization: Sinkronisasi Bill of Materials antara ERP dan WMS untuk memastikan keakuratan komponen 
  • Purchase Order Integration: Otomatisasi penerimaan material berdasarkan purchase order dari ERP 
  • Financial Data Flow: Integrasi data pergerakan material untuk perhitungan biaya dan valuasi persediaan 
  • Demand Forecasting: Berbagi data permintaan dari ERP ke WMS untuk perencanaan kapasitas gudang 

Integrasi ini sangat krusial karena ERP biasanya menjadi “sumber kebenaran” (source of truth) untuk data master seperti item master, supplier, dan customer. 

 

MES — Eksekusi Produksi dan Pencatatan Real-Time 

Manufacturing Execution System (MES) berfokus pada eksekusi dan monitoring produksi di lantai pabrik. Integrasi WMS-MES menciptakan loop tertutup antara pasokan material dan produksi: 

  • Production Order Execution: MES mengirimkan production order ke WMS untuk persiapan material 
  • Material Consumption Tracking: WMS mencatat konsumsi material aktual berdasarkan data produksi dari MES 
  • Real-Time WIP Updates: Kedua sistem berbagi data status WIP secara real-time 
  • Production Performance Analytics: Analisis gabungan antara kinerja produksi dan efisiensi material 

Sebuah studi kasus di perusahaan manufaktur peralatan berat menunjukkan bahwa integrasi WMS-MES yang erat dapat mengurangi waktu setup produksi hingga 40% dan meningkatkan OEE (Overall Equipment Effectiveness) hingga 25% (IndustryWeek, 2023). 

 

SCADA/IoT — Monitoring Perangkat dan Lingkungan Gudang 

Supervisory Control and Data Acquisition (SCADA) dan teknologi Internet of Things (IoT) memperluas kemampuan WMS dalam monitoring kondisi fisik gudang: 

  • Environmental Monitoring: Pemantauan suhu, kelembaban, dan kondisi lingkungan lainnya untuk material sensitif 
  • Equipment Integration: Koneksi dengan peralatan otomatisasi gudang seperti conveyor, sorter, dan AS/RS 
  • Predictive Maintenance: Data dari sensor peralatan untuk prediksi kebutuhan maintenance 
  • Energy Management: Monitoring konsumsi energi untuk optimasi operasional 

Integrasi ini sangat relevan untuk industri dengan persyaratan penyimpanan khusus seperti farmasi (cold chain) atau makanan (controlled atmosphere). 

Dashboard integrasi WMS dengan sistem IoT menampilkan data real-time suhu, kelembaban, dan posisi material 

 

Optimasi Operasional Melalui Data Real-Time 

Salah satu nilai terbesar dari implementasi WMS  di industri manufaktur adalah kemampuan untuk mengubah data operasional menjadi wawasan yang dapat ditindaklanjuti. Data real-time yang disediakan oleh WMS memungkinkan manajemen untuk mengoptimalkan operasional secara berkelanjutan. 

 

Dashboard Ketersediaan Material dan Status WIP 

WMS modern menyediakan dashboard interaktif yang menampilkan informasi krusial secara visual dan mudah dipahami: 

  • Material Availability Heatmap: Visualisasi ketersediaan material untuk produksi yang dijadwalkan 
  • WIP Flow Diagram: Diagram alur yang menunjukkan pergerakan WIP antar stasiun kerja 
  • Bottleneck Analytics: Identifikasi visual bottleneck dalam proses produksi 
  • Capacity Utilization: Monitoring utilisasi kapasitas gudang dan area produksi 

Dashboard ini dapat diakses melalui berbagai perangkat, dari desktop di kantor hingga tablet di lantai produksi, memungkinkan decision-making berbasis data di semua level organisasi. 

 

Alert Dini untuk Stock-Out atau Overstock 

Sistem alert otomatis merupakan fitur krusial yang mengubah WMS dari sistem pencatatan menjadi sistem prediktif: 

  • Reorder Point Alerts: Notifikasi otomatis ketika stok mencapai titik reorder 
  • Expiry Date Warnings: Peringatan dini untuk material yang mendekati tanggal kadaluarsa 
  • Slow-Moving Identification: Identifikasi material yang bergerak lambat untuk tindakan khusus 
  • Stock Anomaly Detection: Deteksi anomali dalam pola pergerakan stok yang mungkin menunjukkan masalah sistemik 

Alert ini biasanya dikirim melalui berbagai kanal seperti email, SMS, atau push  notification ke perangkat mobile, memastikan respons cepat terhadap potensi masalah. 

 

Laporan KPI: Akurasi Stok, Cycle Time Gudang, Utilisasi Area 

WMS menyediakan kemampuan pelaporan komprehensif untuk mengukur kinerja operasional melalui berbagai Key Performance Indicators (KPI): 

  • Inventory Accuracy: Persentase akurasi antara catatan sistem dengan stok fisik 
  • Warehouse Cycle Time: Waktu rata-rata dari penerimaan hingga pengeluaran material 
  • Space Utilization: Persentase penggunaan ruang gudang secara efektif 
  • Order Picking Accuracy: Tingkat akurasi picking material untuk produksi 
  • Labor Productivity: Produktivitas tenaga kerja gudang dalam unit per jam 

Tabel berikut menunjukkan contoh target KPI untuk industri manufaktur: 

KPI 

Industri Rata-Rata 

Praktik Terbaik 

Target Implementasi WMS 

Inventory Accuracy 

85% 

99%+ 

>98% 

Warehouse Cycle Time 

24-48 jam 

<8 jam 

<12 jam 

Space Utilization 

65% 

90%+ 

>85% 

Picking Accuracy 

92% 

99.9% 

>99% 

Labor Productivity 

20 unit/jam 

50+ unit/jam 

>40 unit/jam 

Dengan memonitor KPI ini secara rutin, manajemen dapat mengidentifikasi area  yang memerlukan perbaikan dan mengukur dampak dari inisiatif optimasi yang diimplementasikan. 

 

Studi Kasus Mini: Penerapan WMS di Pabrik Otomotif 

Untuk mengilustrasikan dampak implementasi WMS dalam konteks nyata, mari kita tinjau studi kasus pabrik komponen otomotif di Jawa Barat yang mengimplementasikan sistem WMS terintegrasi pada tahun 2022. 

 
Latar Belakang: Masalah Stok Bahan Baku 

Pabrik ini memproduksi komponen otomotif untuk beberapa merek kendaraan terkemuka dengan 200+ SKU bahan baku dan kompleksitas produksi multi-stage.

Sebelum implementasi WMS, perusahaan menghadapi beberapa tantangan serius: 

  • Inventory Accuracy Hanya 72%: Selisih signifikan antara catatan sistem dengan stok fisik 
  • Production Downtime 15-20%: Produksi sering terhambat karena ketersediaan material yang tidak pasti 
  • High Safety Stock: Tingkat safety stock 30-45 hari akibat ketidakpastian pasokan 
  • Manual Processes: Proses pencatatan yang masih manual menggunakan kertas dan spreadsheet 
  • Long Cycle Time: Waktu rata-rata dari penerimaan hingga penggunaan material mencapai 36 jam 

Manajemen menyadari bahwa untuk tetap kompetitif dalam industri otomotif yang dinamis, transformasi digital operasional gudang menjadi suatu keharusan. 

 
Solusi: Implementasi WMS Terintegrasi 

Setelah evaluasi menyeluruh, perusahaan memutuskan untuk mengimplementasikan WMS dengan integrasi penuh ke sistem ERP yang sudah ada (SAP) dan MES yang baru. Solusi yang dipilih mencakup: 

  • Hardware: Mobile computers dengan barcode scanner, RFID gates, dan fixed mount scanners 
  • Software: WMS dengan modul khusus untuk manufaktur, termasuk WIP tracking dan production integration 
  • Integration: API-based integration dengan SAP (ERP) dan custom MES 
  • Process Reengineering: Redesain proses gudang untuk memaksimalkan benefit sistem baru 

Implementasi dilakukan secara bertahap selama 6 bulan dengan pendekatan big-bang untuk area receiving dan put-away, serta phased approach untuk integrasi produksi. 

 
Hasil: Peningkatan Akurasi Stok 98%, Pengurangan Downtime 30% 

Setelah 12 bulan implementasi dan stabilisasi, perusahaan mencapai hasil yang signifikan: 

  • Inventory Accuracy Meningkat ke 98.5%: Drastis dari 72% sebelum implementasi 
  • Production Downtime Berkurang 30%: Dari rata-rata 18% menjadi 12.6% 
  • Safety Stock Diturunkan: Dari 35 hari menjadi 18 hari tanpa mengorbankan service level 
  • Warehouse Cycle Time Berkurang 60%: Dari 36 jam menjadi 14 jam rata-rata 
  • Labor Productivity Meningkat 40%: Dengan jumlah tenaga kerja yang sama 

Secara finansial, investasi sistem WMS ROI-ya tercapai dalam 22 bulan, dengan benefit jangka panjang yang terus berlanjut. Manajemen melaporkan bahwa selain benefit kuantitatif, implementasi WMS juga memberikan improvement kualitatif seperti visibility operasional yang jauh lebih baik, decision-making yang lebih cepat, dan moral karyawan yang meningkat karena proses yang lebih terstruktur. 

 

Tantangan Implementasi dan Cara Mengatasinya 

Meskipun benefit implementasi WMS  sangat signifikan, perjalanan transformasi ini tidak selalu mulus. Berbagai tantangan seringkali muncul selama proses implementasi yang perlu diantisipasi dan diatasi. 

 
Resistensi Operator Gudang & Pelatihan 

Salah tantangan paling umum dalam implementasi WMS adalah resistensi dari operator gudang yang terbiasa dengan proses manual. Perubahan dari proses yang familiar ke sistem digital seringkali menimbulkan kekhawatiran tentang: 

  • Job Security: Kekhawatiran bahwa otomatisasi akan mengurangi kebutuhan tenaga kerja 
  • Technology Literacy: Kesulitan dalam mengadaptasi teknologi baru, terutama untuk karyawan senior 
  • Performance Pressure: Sistem otomatis meningkatkan akuntabilitas individual 
  • Process Disruption: Ketidaknyamanan sementara selama transisi ke sistem baru 
 
Strategi yang efektif untuk mengatasi resistensi ini antara lain: 
  • Change Management Program: Program komunikasi intensif tentang alasan perubahan dan benefitnya 
  • Training Bertahap: Pelatihan yang terstruktur dengan kombinasi teori dan praktek di lingkungan simulasi 
  • Super User Program: Mengembangkan “champions” dari kalangan operator gudang sebagai agen perubahan 
  • Performance Incentives: Insentif untuk karyawan yang mengadopsi sistem dengan baik 

Sebuah studi menunjukkan bahwa perusahaan dengan change  management program yang baik memiliki tingkat adopsi sistem 3x lebih tinggi dibandingkan yang tidak (ProSci, 2023). 

 

Ketidaksesuaian Proses Lama dengan Sistem Digital 

Banyak perusahaan manufaktur memiliki proses yang telah berkembang selama bertahun-tahun tanpa dokumentasi yang baik. Ketika mengimplementasikan WMS, seringkali ditemukan ketidaksesuaian antara proses existing dengan best practice yang diusulkan oleh sistem: 

  • Non-Standardized Processes: Proses yang berbeda-beda antar shift atau operator 
  • Legacy Constraints: Keterbatasan fisik gudang yang tidak ideal untuk proses otomatis 
  • Regulatory Requirements: Persyaratan regulasi yang mungkin bertentangan dengan efisiensi sistem 
  • Customer-Specific Requirements: Persyaratan khusus dari customer yang memerlukan penanganan khusus 
 
Pendekatan yang berhasil untuk mengatasi tantangan ini meliputi: 
  • Process Mapping and Analysis: Pemetaan mendalam proses existing sebelum desain sistem 
  • Gap Analysis Workshop: Workshop bersama stakeholder untuk mengidentifikasi gap dan solusinya 
  • Phased Implementation: Implementasi bertahap untuk mengurangi risiko dan memungkinkan penyesuaian 
  • Customization vs. Standardization: Keputusan strategis tentang mana yang harus dikustomisasi dan mana yang harus distandarisasi 

 

Skala dan Kompleksitas Multi-Line Production 

Untuk pabrik dengan multi-line production dan kompleksitas tinggi, implementasi WMS menambah tingkat kesulitan: 

  • Multiple Production Flows: Alur produksi yang berbeda untuk tiap product line 
  • Shared Resources: Sumber daya bersama antar lini produksi seperti area staging atau operator 
  • Dynamic Routing: Perutean dinamis material berdasarkan kondisi produksi real-time 
  • Sequence-Dependent Operations: Operasi yang bergantung pada urutan tertentu 
 
Solusi untuk tantangan kompleksitas ini meliputi: 
  • Modular System Design: Desain sistem modular yang dapat dikonfigurasi per business unit 
  • Advanced Simulation: Simulasi operasional untuk menguji berbagai skenario sebelum implementasi 
  • Integration Middleware: Middleware canggih untuk mengelola kompleksitas integrasi antar sistem 
  • Operational Excellence Framework: Framework untuk continuous improvement pasca-implementasi 

 

Inovasi Terkini: AI, Digital Twin, dan Otomasi 

Lanskap teknologi WMS terus berevolusi dengan inovasi-inovasi terkini yang semakin meningkatkan nilai dan kemampuan sistem dalam mendukung operasional manufaktur modern. 

 
Prediksi Kebutuhan Material Berbasis AI 

Kecerdasan Buatan (AI) dan Machine Learning (ML) semakin terintegrasi ke dalam WMS modern untuk memberikan kemampuan prediktif: 

  • Demand Forecasting: Prediksi kebutuhan material berbasis data historis dan faktor eksternal 
  • Anomaly Detection: Deteksi anomali dalam pola pergerakan stok yang mungkin menunjukkan masalah 
  • Optimization Algorithms: Algoritma optimasi untuk penempatan material dan routing gudang 
  • Prescriptive Analytics: Rekomendasi tindakan spesifik berdasarkan analisis prediktif 

WMS berbasis AI dapat mempelajari pola konsumsi material dari waktu ke waktu dan secara proaktif menyesuaikan parameter sistem seperti safety stock, reorder point, dan alokasi ruang. 

Dashboard AI dalam WMS menampilkan prediksi kebutuhan material dan rekomendasi optimasi.

Sebuah riset menunjukkan bahwa implementasi AI dalam WMS dapat mengurangi inventory carrying cost hingga 20% dan meningkatkan service level hingga 15% (McKinsey, 2023). 

 

Simulasi Alur Kerja dengan Digital Twin Gudang 

Digital twin—representasi digital dari gudang fisik—memungkinkan simulasi dan optimasi tanpa risiko di dunia nyata: 

  • What-If Analysis: Simulasi berbagai skenario seperti perubahan layout, penambahan peralatan, atau perubahan proses 
  • Process Optimization: Identifikasi bottleneck dan area perbaikan melalui simulasi detail 
  • Training Platform: Platform pelatihan operator dalam lingkungan virtual yang aman 
  • Real-Time Monitoring: Monitoring real-time kondisi fisik gudang dengan overlay analytics 

Digital twin gudang dapat diintegrasikan dengan WMS untuk menciptakan lingkungan yang benar-benar responsif dan adaptif terhadap perubahan kondisi operasional. 

 

Integrasi dengan Robot Picking dan AGV 

Otomasi fisik dalam gudang semakin canggih dan terintegrasi erat dengan WMS: 

  • Collaborative Robots (Cobots): Robot yang bekerja bersama manusia untuk tugas picking dan packing 
  • Automated Guided Vehicles (AGV): Kendaraan otomatis untuk pergerakan material dalam gudang 
  • Autonomous Mobile Robots (AMR): Robot yang lebih fleksibel daripada AGV dengan navigasi dinamis 
  • Goods-to-Person (GTP) Systems: Sistem otomatis yang membawa material ke operator stasioner 

Integrasi ini memungkinkan operasional gudang 24/7 dengan akurasi tinggi dan biaya operasional yang optimal. WMS berfungsi sebagai “otak” yang mengkoordinasikan seluruh aktivitas otomatis ini. 

 

Kesimpulan: Menuju Gudang Cerdas di Era Industri 4.0 

Implementasi Warehouse Management System (WMS) dalam industri manufaktur jauh melampaui sekadar otomatisasi fungsi gudang tradisional. Seperti yang telah dijelaskan dalam artikel ini, WMS modern—ketika diimplementasikan dengan pendekatan yang tepat—berfungsi sebagai sarana kritis untuk integrasi end-to-end antara fungsi procurement, gudang, dan produksi. 

 

Manajemen material real-time yang disediakan oleh  WMS mengatasi tantangan klasik dalam manufaktur: ketidakpastian ketersediaan bahan baku dan visibilitas terhadap barang dalam proses (WIP). Dengan akurasi stok yang mendekati 99% dan pelacakan real-time dari receiving hingga production line, perusahaan manufaktur dapat mengurangi safety stock, menurunkan carrying cost, dan meningkatkan responsivitas terhadap perubahan permintaan pasar. 

 

Namun, implementasi WMS bukanlah proyek teknologi semata; ini adalah transformasi bisnis yang memerlukan pendekatan holistik. Kesuksesan implementasi bergantung pada tiga pilar utama: 

  • Teknologi yang Tepat: Pemilihan solusi WMS  yang sesuai dengan kebutuhan spesifik industri manufaktur dan kemampuan untuk berintegrasi dengan sistem existing seperti ERP dan MES 
  • Proses yang Didesain: Evaluasi dan penyesuaian proses existing untuk memaksimalkan benefit sistem, bukan sekadar mengotomatisasi proses yang tidak efisien 
  • Perubahan Manusia: Program change  management yang komprehensif untuk memastikan adopsi sistem oleh seluruh stakeholder, dari manajemen hingga operator gudang 

 

Referensi 

APICS. (2023). Supply Chain Operations Reference (SCOR) Model. https://www.apics.org 

BCG. (2022). Digital Transformation in Manufacturing: The ROI of Warehouse Management Systems. https://www.bcg.com 

Deloitte. (2023). Smart Warehouse: The Future of Inventory Management. https://www2.deloitte.com 

Electronics Manufacturing. (2023). RFID and Barcode Implementation in Electronics Production. https://www.emsmagazine.com 

IndustryWeek. (2023). MES-WMS Integration: Driving Operational Excellence in Manufacturing. https://www.industryweek.com 

McKinsey. (2023). AI in Supply Chain: From Prediction to Prescription. https://www.mckinsey.com 

Pharma Manufacturing. (2022). WMS Implementation for Regulatory Compliance in Pharmaceutical Industry. https://www.pharmamanufacturing.com 

ProSci. (2023). Best Practices in Change Management for Technology Implementation. https://www.prosci.com 

Toyota Manufacturing. (2021). Toyota Production System: Digital Transformation Journey. https://www.toyota-global.com 

BREAKTHROUGH  WAREHOUSE  TRAINING !